Yijun Q.
March, 2024

Conceptual Demo: Generative-AI + Customizable VR Rehabilitation Platform

A rehabilitation platform allow patients doing game-based exercise at home

Problem Statement

The effectiveness of rehabilitation outcomes significantly depends on patients' adherence to prescribed out-of-session exercises, such as home exercises. However, physical therapists burning out and PT shortage are not uncommon which leads to limited attention and guidance to give to both in-patients and out-patients once they are out of the sessions. Patients often need help to maintain motivation for completing prescribed exercises alone due to the absence of structured guidance, interactive support, and environmental constraints. Addressing these challenges is crucial for enhancing patient engagement and improving rehabilitation success.

Design Solution

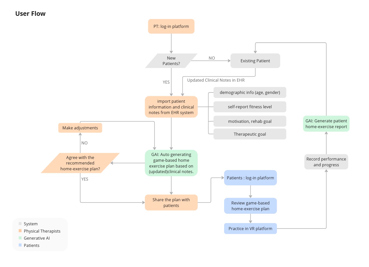
To create a gamified home exercise platform combined with GAI to auto generate customized home exercise plans and rehabilitation games for patients based on clinicians' notes. In this way, I expect this platform can accelerate physical therapists’ workflow in putting together the home-exercises that are tailored to patients and it gives physical therapists access to monitor patients’ home exercise progress when out of the clinics. For patients, the gamified rehabilitation exercises are tailored to the patient's goals and interests, with the interactions and feedback from the game, all together may enhance their motivation for completing the exercises at home.

Validation

Stakeholder Interview

In my initial stakeholder interview, I invited four stakeholders to join in a semi-structured in-depth interview with me separately. The interviews were conducted on Zoom, and for each interview was at least 60 mins (60 ~ 120 mins). Here are a brief background about each interviewee:

  • Dr. Liu, a licensed physician and specializes in neurological disorders with over 15+ years of experience in China.
  • Kate, a college senior majoring in physical therapy in the United States. She has over 50 hours in out-patient clinic practice, and she has injured twice within the last five years and ended up in 1.5 years of rehabilitation as an outpatient.
  • Tong, a PhD student in the Boston area, and she had a knee injury due to indoor climbing back in 2023. Tong is still actively visiting physical therapy clinics and it has been overall half of the year already.
  • Grace, a DPT with over 1000 hours practice in out-patient clinics, in-patient hospitals, and home programs in the United States. She is working in an outpatient clinic in Virginia.

Interview Process

There are two main goals for conducting the interview. First, I want to know what are the main challenges or problems in the rehabilitation process from both clinicians’ and patients’ perspectives. Second, I want to know how likely the solution (demo) I proposed could solve the challenges they mentioned. Thus, the interview process is divided into three parts:

  • Part.1: Semi-structured interview (45-60 minutes)
  • Part.2: Demo display (10-15 minutes)
  • Part.3: Receiving feedback (20-30 minutes)